业务挑战
半导体行业具有高资本、长周期、工艺复杂等特征,传统经营分析报告的编撰,从数据分析到报告整合,需遵循严谨的流程体系。在这种模式下,客户正面临以下挑战:
- 分析效率低,风险后知后觉: 面对当前瞬息万变的市场与内部生产波动,企业仍严重依赖人工提取和对比实际和目标数据,且按照周期性统计,效率低且易出错,预警滞后,难以支持实时决策。
- 归因维度单一,难寻问题根源: 毛利率、存货周转率等指标异动涉及研发、生产、市场等多维变量。传统分析如同“盲人摸象”,难以实现“财/产/研”深度穿透,无法精准定位根因。
- 数据口径不一,协同决策低效: 数据口径不一,非财务人员理解门槛高,导致跨部门决策信任成本高,海量行业动态与内部经营数据处于“孤岛”状态,缺乏智能关联。
如今大模型与AI Agent等技术为上述问题提供了解决路径。
解决方案
构建基于大模型的的智能体解决方案,围绕“盘现状、锁差距、寻根因”,实现经营分析的自动化、可视化和深度化,赋能数据驱动的战略决策。
智能体的主要输入是管理层提出的自然语言经营分析问题,输出的是一份自动化的、包含深度洞察的、可交互的分析报告,具体包括:精准数据与图表、数据解读与分析、根本原因诊断、总结与策略建议、引导式关联追问。
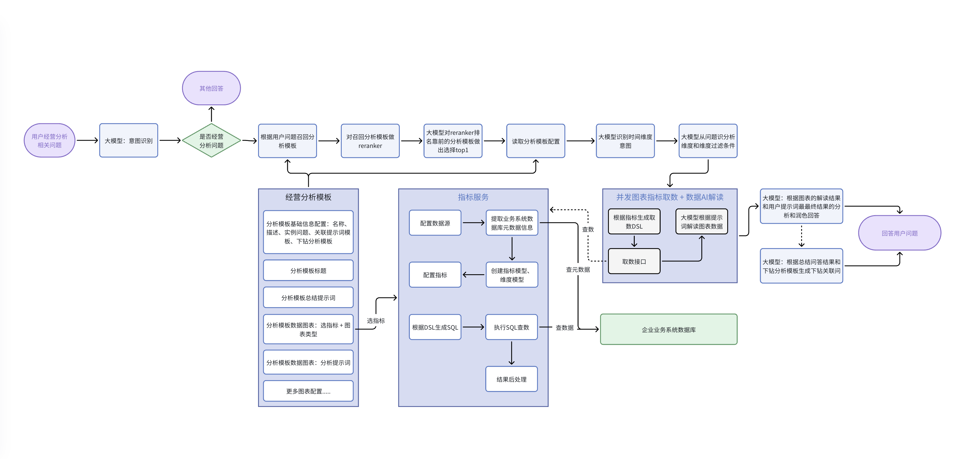
1. 智能体架构
分为数据接入与处理层、指标定义与管理层、分析模型与应用层三大部分,通过模块化的设计,确保了系统的灵活性与可扩展性。
数据接入与处理层:支持多种数据源接入,通过配置数据源连接,将企业内部的财务、运营等原始业务数据进行抽象和加工,为上层分析提供统一、可信的数据基础。
指标定义与管理层:负责维度配置、数据模型配置和指标定义,将业务指标进行标准化定义,同时支持原子指标和派生指标的创建,并提供批量导入功能。
分析模型与应用层:通过分析模板与问答链路,将专家经验产品化、规模化,自动化地生成包含精准数据、深度洞察和策略建议的交互式分析报告。
2. 整体工作流

3. 核心设计点
分析模板数据配置(整个智能体的核心与大脑):
- 业务专家负责定义“看什么”(关联业务指标)和“怎么看”(图表类型与报告排版),通过可视化拖拽的方式,自由组合文本、图表和分析总结框,将分析思路和方法论固化为可执行的模板。
- 算法科学家则通过配置分析提示词,精准引导大模型如何对数据进行解读、归因和总结。
- 最终达到如下效果:分析数据符合分析思路要求,大模型分析步骤使用提示词能够达到业务分析手段预期的效果,分析回答的结果逻辑符合管理层视角的要求。
经营分析模板问答链路:
- 正确识别公司管理层的问题意图,能够根据意图召回到适配的分析模板,针对模板配置完成数据解读,结合业务分析提示词,完成分析总结的情况和关联下钻分析模板的情况,有效给出下钻分析模板的推荐问题,引导“盘现状、找差距、锁根因”分析链路的有效执行。
最终效果展示:
.png)
客户收益
聚焦财务、运营、营销核心领域,围绕“盘现状、找差距、锁根因、犀利评价、对比分析”的业务目标,实现:
1. 分析效率提升:
- 问题发现时间,从月度缩短到实时
- 链条式根因分析,从数据表面现象智能辅助深挖底层本质原因
- 分析报告数据智能解读,生成自动化报告效率提升50%以上
2. 业务决策支持
- 基于分析结果自动生成可落地的策略建议,有效支持业务与管理举措优化,如营收盘查、费用控制、质量改善、商机优化。